典型的反激式開關電源

一、電路組成與作用
RCD尖峰吸收電路由電阻(R)、電容(C)和二極管(D)組成。

MOS管的耐壓值有限,若不對尖峰電壓加以限制,極易導致MOS管擊穿損壞。RCD電路的核心作用主要有以下三點:

MOS管的耐壓值有限,若不對尖峰電壓加以限制,極易導致MOS管擊穿損壞。RCD電路的核心作用主要有以下三點:
將尖峰電壓嚴格控制在MOS管的擊穿電壓以內,防止其因過壓而損壞。
在抑制尖峰電壓的同時,不能過度損耗方向感應電動勢的能量,因為該電動勢在電路中仍需正常做功以維持電路運行。
根據電路實際需求選取合適的RC值,以確保既能有效吸收尖峰電壓,又不影響電路的正常能量傳遞與轉換。
二、電路工作原理
當MOS管導通時,變壓器處于正激狀態,此時RCD電路中的二極管D反向截止,不影響電路的正常能量傳輸路徑。
當MOS管截止時,變壓器產生反向感應電壓,此時二極管D導通,尖峰電壓為電容C充電。這一充電過程能夠有效拉低尖峰電壓的峰值,降低對MOS管的電壓沖擊風險。
待尖峰電壓過去后,電容C通過電阻R放電,使電容恢復初始狀態,為下一次尖峰電壓的到來做好準備,實現循環吸收尖峰電壓的功能。
三、電路實驗驗證及效果對比


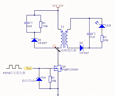
以一個具體電路為例:使用12V直流電為變壓器初級繞組供電,由MOS管Q1控制初級繞組的通斷。穩壓管D3和R3用于保護MOS管,當出入端出現大電壓時,穩壓管發生齊納擊穿,迅速將能量傳遞到GND,從而避免MOS管被擊穿。變壓器次級繞組通過D2進行半波整流后,再經C2濾波,R2和LED作為輸出負載,用于指示工作狀態。
在未接入RCD尖峰吸收電路時,MOS管截止瞬間,變壓器產生的反向電動勢可使反向電壓達到-100.6V,遠超MOS管的安全耐壓范圍,存在極大損壞風險。而接入RCD尖峰吸收電路后,反向電動勢的峰值被有效抑制,僅降至-76V左右,大幅降低了MOS管的電壓應力,保障其穩定可靠運行。
〈烜芯微/XXW〉專業制造二極管,三極管,MOS管,橋堆等,20年,工廠直銷省20%,上萬家電路電器生產企業選用,專業的工程師幫您穩定好每一批產品,如果您有遇到什么需要幫助解決的,可以直接聯系下方的聯系號碼或加QQ/微信,由我們的銷售經理給您精準的報價以及產品介紹
聯系號碼:18923864027(同微信)
QQ:709211280

