一、高通濾波器(HPF)
作用
高通濾波器(High-PassFilter,HPF)的主要功能是允許高頻信號順暢通過,同時對低頻信號進行有效抑制,廣泛應用于圖像處理、音頻放大以及電子噪聲過濾等多個領域,對于提取高頻信息、去除低頻干擾起著關鍵作用。
頻率響應
通帶:在截止頻率以上的高頻區域,信號可以毫無阻礙地通過,濾波器對這些高頻信號的衰減極小,確保高頻信息的完整傳輸。
阻帶:對于截止頻率以下的低頻信號,濾波器會逐漸增強對其的衰減作用,隨著頻率降低,衰減程度不斷加大,從而有效抑制不需要的低頻成分。
電路結構
在高通濾波器中,電容被放置在輸入端,電感則位于輸出端,這樣的布局使得電壓相位呈現超前狀態。以常見的RC高通濾波電路為例,電容與電阻采用特定的連接方式,輸入信號首先進入電容,經過濾波處理后,再傳輸至電阻,最終到達輸出端,實現對高頻信號的篩選和低頻信號的過濾。
應用案例
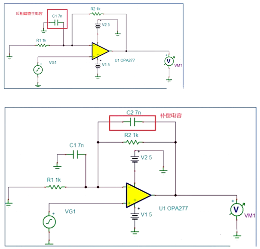
在某個音頻放大電路中,為去除低頻噪聲并保留高頻音頻信號,采用了一階高通濾波器。通過合理選擇電容和電阻的參數,設定合適的截止頻率,成功實現了對音頻信號的純凈放大,提升了音頻輸出的質量。其中,R1和R2用于調整輸出電壓,C1作為相位補償電容,加速穩定輸出電壓,解決振鈴問題。C1和R2串聯至接地,C1相當于輸入,R2相當于輸出,分析得出電容在輸入端,因此為超前電壓相位,C1的相位補償作用對電路穩定性和信號完整性至關重要。


二、低通濾波器(LPF)
作用
低通濾波器(Low-PassFilter,LPF)的作用與高通濾波器相反,它允許低頻信號順暢通過,而對高頻信號進行有效抑制,在音頻處理、無線通信和數據轉換等眾多領域有著不可替代的重要地位。
頻率響應
通帶:截止頻率以下的低頻信號是低通濾波器的通帶,這些信號在通過濾波器時幾乎不會受到衰減,能夠保持原有的幅度和特性。
阻帶:當信號頻率超過截止頻率后,進入阻帶,濾波器會對這些高頻信號逐漸增強衰減作用,隨著頻率的升高,衰減程度不斷加大,從而有效濾除高頻干擾。
電路結構
在低通濾波器中,電容位于輸出端,電感置于輸入端,這樣的結構設計導致電壓相位滯后。例如LC低通濾波電路,電感先對輸入信號進行處理,然后再經過電容濾波,最終輸出平穩的低頻信號。
應用案例
在某無線通信系統中,為抑制高頻噪聲并保留低頻有效信號,使用了LC低通濾波器。通過精心設計電感和電容的參數,確定合適的截止頻率,實現了對信號的有效過濾和傳輸,提高了通信系統的抗干擾能力和信號質量。在該系統中,R2和C1串聯接入地線,R2作為輸入,C1作為輸出,呈現出電壓滯后的特性。為達到相位補償的目的,可以在R2上并聯C2,使C2和R1構成高通濾波器Q,實現相位超前,但在這個低通濾波器應用案例中,重點是突出低通濾波器本身的功能和結構特點。

如下圖,低通為輸入R和輸出C。高通為輸入C和輸出R。

三、高通濾波器與低通濾波器的對比
電路構成
電容位置:在低通濾波器中,電容處于輸出端,而在高通濾波器中,電容位于輸入端。這使得低通濾波器的電壓相位滯后,高通濾波器的電壓相位超前。
電感位置:電感在低通濾波器中位于輸入端,而在高通濾波器中則處于輸出端。這種布局差異導致兩者對不同頻率信號的響應特性截然不同。
信號處理特性
信號通過能力:低通濾波器只允許低于特定截止頻率的信號通過,阻止高頻信號;高通濾波器則允許高于特定截止頻率的信號通過,抑制低頻信號。
應用場景差異:低通濾波器在音頻處理中用于保留低頻音頻信號,去除高頻噪聲;高通濾波器在圖像處理領域可實現邊緣增強等功能,提取高頻圖像信息。
傳遞函數特性
高通濾波器的傳遞函數在低頻時表現為衰減,隨著頻率升高,增益逐漸提高;低通濾波器的傳遞函數則在低頻時增益較高,隨著頻率升高逐漸衰減。
頻率響應曲線
高通濾波器的頻率響應曲線從低頻向高頻呈現先下降后上升的趨勢,低頻時信號被衰減,高頻時信號通過;低通濾波器的頻率響應曲線則是先上升后下降,低頻信號通過,高頻信號被衰減。
〈烜芯微/XXW〉專業制造二極管,三極管,MOS管,橋堆等,20年,工廠直銷省20%,上萬家電路電器生產企業選用,專業的工程師幫您穩定好每一批產品,如果您有遇到什么需要幫助解決的,可以直接聯系下方的聯系號碼或加QQ/微信,由我們的銷售經理給您精準的報價以及產品介紹
聯系號碼:18923864027(同微信)
QQ:709211280

