前置放大器是指置于信源與放大器級之間的電路或電子設備,前置放大電路的主要作用是在信號經過長距離傳輸之后對其進行放大,使其能夠驅動后續電路的工作。此外,其還可以通過調節前置放大電路的放大倍數,來滿足不同信號來源的需求。通常,前置放大電路是由一個或多個晶體管組成的,具有高放大倍數和低輸入阻抗。
前置放大電路組成部分:
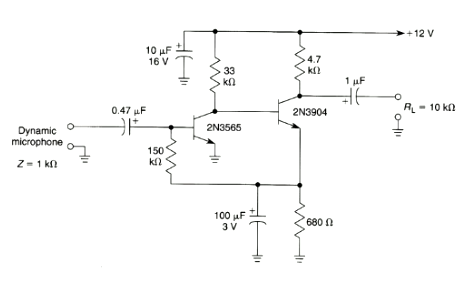
輸入電容
偏置電阻
耦合電容
晶體管
輸出負載
輸入電容用于隔離輸入信號與其前面的電路,偏置電阻則用于為晶體管提供合適的工作電壓,耦合電容用于將前置放大電路與后面的放大電路隔離。晶體管則是整個前置放大電路的核心部分,負責對輸入信號進行放大和處理。輸出負載則是用于將信號轉換為在負載上可用電功率的層次。


前置放大電路原理
前置放大電路的工作原理是通過晶體管的放大特性來實現的。當外加電壓作用于基極時,晶體管就會工作起來,將其輸入信號放大,并傳遞到輸出端口供后續電路使用。
由于不同的晶體管有不同的電學參數,因此為了獲得最佳的放大效果,需要對晶體管的參數進行精確的匹配和調節。同時,前置放大電路還需要注意防止過度放大或失真等問題,在設計和布線時應該考慮到這些因素。
音頻前置放大器電路圖
前置放大器的增益控制采用直流音量控制方式,其具體實現如圖1所示。前置放大器是由全差分運放和電阻構成的反相比例放大器,其增益由反饋電阻與輸入電阻的比值決定。外部輸入的直流模擬控制信號Vc,經過增益控制模塊(GainCon-troD轉換成控制數據,此數據用來控制前置放大器的反饋電阻與輸入電阻的比值,進而調節增益的變化。


運算放大器采用兩級級聯結構,如圖2所示圖。第一級采用PMOS輸入的折疊式共源共柵放大器提供大增益,同時增加輸入共模范圍,減小閃爍噪聲,折疊輸入管的負載采用帶源極反饋結構的電流源負載,增加輸出阻抗,減小噪聲。第二級采用共源放大器提供大擺幅。為保持閉環的穩定性,加入密勒補償電容,同時,為了抵消右半平面零點的影響,在補償電容的前饋通路中插入與補償電容串聯的調零電阻。在共模反饋電路的設計中,采用有電阻分配器和放大器的共模反饋結構。


前置放大器的作用
1.提高系統的信噪比(前放緊靠探測器,傳輸線短,分布電容Cs減小,提高了信噪比)
2.減少外界干擾的相對影響(信號經前放初步放大。)
3.合理布局,便于調節與使用(前放為非調節式,主放放大調節倍數、成形常數)
4.實現阻抗轉換和匹配(前放設計為高輸入阻抗,低輸出阻抗)
〈烜芯微/XXW〉專業制造二極管,三極管,MOS管,橋堆等,20年,工廠直銷省20%,上萬家電路電器生產企業選用,專業的工程師幫您穩定好每一批產品,如果您有遇到什么需要幫助解決的,可以直接聯系下方的聯系號碼或加QQ/微信,由我們的銷售經理給您精準的報價以及產品介紹
聯系號碼:18923864027(同微信)
QQ:709211280

