整流二極管電路符號及作用
在二極管電路應用中,整流二極管是最為常見的,整流二極管的工作原理是只允許電流朝一個方向流動的,可以將交流電能轉換為直流電能的半導體器件,通常是包含一個PN接,分為正負極兩個端子。專用于電源電路中,將交流電轉變為脈沖直流電,如:家用交流電(把整流二極管和燈泡串聯后,流過燈泡的電流就是一個方向的了)。

穩壓二極管電路符號及作用
穩壓二極管有稱為齊納二極管或者是反向擊穿二極管,和普通二極管特性不一樣的是,利用PN結反向擊穿狀態,其電流可在很大范圍內變化而電壓基本不變的現象,制成的穩壓作用二極管。這種穩壓型二極管在知道臨界反向擊穿電壓錢都具有很高電阻的半導體器件,在這臨界擊穿點上,當反向電壓降到一個很小的數值是,在這個低阻區中電流增加而電壓則保持恒定,穩壓二極管可根據擊穿電壓分檔,因為這種特有的性質,穩壓管主要被作為穩壓器或電壓基準元件使用,穩壓二極管可以串聯起來以便在較高的電壓上使用,通過串聯可以獲得更高的穩定電壓。

發光二極管電路符號及作用

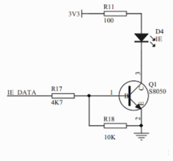
發光二極管常用來指示電路的工作狀態和各種信號,簡稱LED,產品由含Ga、As、P、N等的化合物制成(砷化鎵二極管發紅光,磷化鎵二極管發綠光,碳化硅二極管發黃光,氮化鎵二極管發藍光)。能夠將電能轉換為光能,和普通二極管一樣也是又PN結組成,具有單向導電性,當發光二極管加上正向電壓后,P區注入到N去的空穴和由N去注入到P去的電子的時候,PN結附近數微米內分別與N區的電子和P區的空穴復合,然后產生自發的輻射熒光,不同的半導體合成材料中電子和空穴所處的能量狀態不同。當電子和空穴復合時釋放出的能量多少不同,釋放出的能量越多,則發出的光的波長越短。常用的是發紅光、綠光或黃光的二極管。

肖特基二極管電路符號及作用
肖特基二極管又稱為肖特基勢壘二極管,主要以金屬和半導體接觸形成的勢壘為基礎的二極管。和普通的二極管(PN結形成的硅二極管)對比,肖特基二極管的特點是反向恢復時間短(幾納秒),正向導通壓降更低,只有0.4V左右。缺點在于肖特基二極管的耐壓較低,漏電流較大,一般都是用于高頻、低壓、大電流整流二極管(如開關電源及整流二極管)續流二極管,保護二極管,也有用在微波通信等電路中作為作整流二極管,小信號檢波二極管的使用,在通信電源、變頻器中比較常見,而普通二極管只能用在低頻整流場合。

快恢復二極管電路符號及作用
快恢復二極管又稱為超快恢復二極管(簡稱FRD),是一種具有開關特性好,內部結構和普通PN結二極管不同,快恢復二極管是屬于PIN結型的二極管,在P型硅材料和N型硅材料中增加基區,構成PIN硅片。但是基區很薄,反向電荷很小,所以快恢復的反向時間較短,正向壓降較低,反向擊穿電壓(耐壓值)較高。主要應用于開關電源、PWM脈寬調制器、變頻器等電子電路中,作為高頻整流二極管、續流二極管或阻尼二極管使用,一般5~20A的快恢復二極管為TO–220FP塑料封裝,20A以上的大功率快恢復二極管采用頂部帶金屬散熱片的TO–3P塑料封裝,5A以下的快恢復二極管則采用DO–41、DO–15或DO–27等規格塑料封裝等。

恒流二極管電路符號及作用
恒流二極管和恒流三極管是最近出來的半導體恒流器件(恒流三極管是在恒流二極管的基礎上增加控制腳端,進而成為的恒流三極管),可以在很寬的電壓范圍內輸出恒定電流,而且具有較高的動態阻抗,是與穩壓二極管相對偶的基礎電子元器件。而且由于恒流二極管的性能好,成本低,使用簡單便捷。
應用領域:現在已經廣泛的應用于恒流源,穩壓源,放大器等電子儀器保護電路。

瞬態電壓抑制二極(TVS)管電路符號及作用
瞬態電壓抑制二極管簡稱TVS管,又名雙向擊穿二極管,電壓反應速度比其他的過電壓保護元件要快,理論上實際箝位大約只需要1ps,但因為實際電路中導線存在電感,保護元件需要較長時間的大電壓,因此TVS管能夠和要保護的電路并聯,比其他TVS管元件適合保護電路不受很快及有破壞性的電壓突波,可以在電壓極高是降低電阻,使電流分流或控制電流流向,保護電路元件在瞬間電壓過高情況下不被擊穿燒毀,當電壓消失后,瞬態電壓抑制二極(TVS)管會自動復原,而其吸收的能量比類似額定的撬棒電路要大很多。

另外TVS管有單雙向區分的,雙向TVS管可以當做是兩個極性相反的雪崩二極管相串聯,再與要保護的電路并聯,在電路中會表姐顯示兩個二極管,不過實際的二極管元件是將兩個二極管封裝在一個點;單向TVS管在應用中的效果會類似整流子,電路允許可以承受很大的電流,例1.5LE系列的TVS管瞬間功率可以達到1500W等。
注意事項:瞬態電壓抑制二極(TVS)管電壓抑制器使用在超過其設計條件的環境下,可能會損壞。瞬態電壓抑制器的失效模式有三種:短路、開路、元件額定下降。
應用領域:智能家居、儀器儀表、照明、汽車電子、醫療器械、消費電子、辦公用品、新能源等。
雙向觸發二極管電路符號及作用
雙向觸發二極管又稱二端交流器件DIAC或雙向二極管,常用來出發雙向晶閘管,還可構成過壓保護電路等。由于結構簡單、價格低廉,所以常用來觸發雙向晶閘管,還可構成過壓保護等電路。雙向觸發二極管的構造、符號及等效電路。

雙向觸發二極管除用來觸發雙向晶閘管外,還常用在過壓保護、定時、移相等電路,就是由雙向觸發二極管和雙向晶閘管組成的過壓保護電路。當瞬態電壓超過DIAC和Ubo時,DIAC迅速導通并觸發雙向晶閘管也導通,使后面的負載免受過壓損害。
變阻二極管電路符號及作用
變阻二極管主要利用PN結之間等效電阻可變的原理制成的,主要應用于10-1000MHz高頻電路或開關電源等電路,做可調衰減器,起限幅,保護等作用。隨加在二極管兩端的正向偏置電壓的大小變化而改變。當二極管兩端的正向偏壓增高時,二極管的正向電流將增大,其等效內阻將減??;當二極管兩端的正向偏壓降壓時,二極管的正向電流也隨之減小,其等效內阻將增大。當二極管的外加偏置電壓固定時,二極管的等效電阻會保持穩定。

隧道二極管電路符號及作用
隧道二極管又名江崎二極管,是以隧道效應電流為主要電流分量的二極管,隧道二極管的脈沖電路,結構簡單,變化速度快,功耗小,因此在高速脈沖技術中得到廣泛的應用,可以用隧道二極管構成雙穩電路,單穩電路,多諧振蕩電路,以及用作整形和分頻電路等。

應用領域:在高速脈沖計數中有廣泛應用??捎盟淼蓝O管構成雙穩電路,單穩電路,多諧振蕩器,以及用作整形和分頻。

雙基極二極管電路符號及作用
雙基極二極管又稱單節晶體管,具有兩個基極和一個發射極的三端負阻半導體器件,是具有一個PN結的三端負阻器件,它共有3只引腳,分別是發射極E、第一基極B1和第二基極B2。
雙基極二極管結構:雙基極二極管的制作過程:在一塊高電阻率的N型半導體基片的兩端各引出一個鋁電極,如圖4—9c所示,分別稱為第一基極B1和第二基極B2,然后在N型半導體基片一側埋入P型半導體,在兩種半導體的結合部位就形成了一個PN結,再在P型半導體端引出一個電極,稱為發射極E。

雙基極二極管的等效電路如圖4—9d所示。雙基極二極管B1、B2極之間為高電阻率的N型半導體,故兩極之間的電阻RBB較大(約4—12千歐),以PN結為中心,將N型半導體分為兩部分,PN結與B1極之間的電阻用RB1表示,PN結與B2極之間的電阻用RB2表示,RBB=RB1+RB2,E極與N型半導體之間的PN結可等效為一個二極管,用VD表示。
應用領域:廣泛應用于各種張馳震蕩器,定時器和控制器電路中,具有頻率易調,溫度特性好的優點。
磁敏二極管電路符號及作用
磁敏二極管可以在較弱的磁場作用下,產生較高的輸出電壓,并隨著磁場方向的改變同步輸出變化的正、負電壓,其特點是體積小, 靈敏度高。磁敏二極管,較長的管腳為正極區, 較短的管腳為負極區。
應用領域:廣泛應用到磁力探測,電流測量,無觸點開關,位移測量,轉速測量,無刷直流電機的自動控制等方面。

磁敏二極管結構:磁敏二極管是凸出面為磁敏感面.磁敏二極管在正向磁場或負向磁場的作用下, 其輸出信號增量的方向是不同的。據此, 就可以判斷磁場的方向.常見的磁敏二極管有2ACM,其隨著溫度的升高, 磁場輸出電壓△ 十或△ 一均下降。這種現象是由于制作材料鍺對溫度比較敏感造成的。磁敏二極管能將磁信息轉換成電信號, 已廣泛應用于磁測、無損探傷、無觸點開關等技術領域。
溫敏二極管電路符號及作用
溫敏二極管在一定偏置電流下,溫敏二極管PN結的壓降是溫度的函數,溫度每升高一度,溫敏二極管PN結正向壓降下降2mV。溫敏二極管的特性通過對半導體二極管的分析可知,在一定偏置電流下,半導體二極管PN 結的壓降是溫度的函數,這個函數的曲線近似為直線。
應用領域:用于測溫的溫敏二極管,不宜使用鍺材料制作,這是因為鍺二極管。

精密二極管電路符號及作用
精密二極管簡稱PD,精密二極管是一種具有穩定電壓和穩定電流的高精度二極管。光電二極管是很多光學測量中最常用的傳直流考慮因素感器類型之一。諸如吸收和發射光譜、色彩測量、渾濁度、氣體探測等應用均有賴于光電二極管實現精密光學測量。光電二極管產生與照射到活動區的光量成比例的電流。該電路的光電二極管在光伏模式下工作,其中運算放大器保持光電二極管上的電壓為0V。這是精密應用中最常見的配置。光電二極管的電壓與電流關系曲線十分類似于常規二極初始直流失調,但前者的整條曲線會隨著光照水平的變化而向上或向下平移。這種暗電流會隨著光電二極管上的反向電壓增加而上升。大部分制造商在反向電壓為10mV的前提下給出光電二極管的暗電流。它的工作溫度寬,線性好,穩定性非常高。
應用領域:用于各種電子電路中作為恒流源與恒壓源。

光敏二極管電路符號及作用
光敏二極管又名光電二極管,是一種能夠將光根據使用方式,轉換成電流或者電壓信號的光電器件。有光照時,電阻小,電流大,無光照時,電阻大,電流小,光敏二極管與半導體發光二極管在結構上相似,其內部芯片是一個具有光敏特征的PN結(通常用PIN結,非一般的PN結面)。它具有單向導電性,因此工作時需加上反向電壓。無光照時,有很小的飽和反向漏電流(即暗電流),此時光敏二極管截止。當受到光照時,飽和反向漏電流大大增加,形成光電流,它隨射入的光強度的變化而變化。當光線照射PN接面時,可以使PN結中產生電子一空穴對,使少數載流子的密度增加。這些載流子在反向電壓下漂移,使反向電流增加。因此可以利用光照強弱來改變電路中的電流。
應用領域:光敏二極管廣泛應用在測光儀器、光敏傳感器、DC播放器、煙霧探測器、醫療設備、照相機測光器等。

激光二極管電路符號及作用
激光二極管的特色之一,是能直接從電流調制其輸出光的強弱。因為輸出光功率與輸入電流之間多為線性關系,所以激光二極管可以采用模擬或數字電流直接調制輸出光的強弱,激光二極管包括單異質結(SH)、雙異質結(DH)和量子阱(QW)激光二極管。量子阱激光二極管具有閾值電流低,輸出功率高的優點,是目前市場應用的主流產品。同激光器相比,激光二極管具有效率高、體積小、壽命長的優點,但其輸出功率?。ㄒ话阈∮?mW),線性差、單色性不太好,使其在有線電視系統中的應用受到很大限制,不能傳輸多頻道,高性能模擬信號。在雙向光接收機的回傳模塊中,上行發射一般都采用量子阱激光二極管作為光源。

防雷二極管電路符號及作用
防雷二極管常常用來保護對電壓很敏感的電信設備,防止雷擊和設備開關動作時產生的瞬態浪涌電壓將它們損壞。GDT是高阻抗的元件
檢波二極管電路符號及作用
檢波二極管也稱解調二極管,作用是利用其單向導電性將高頻或中頻無線電信號中的低頻信號或音頻信號取出來,就是用于把疊加在高頻載波上的低頻信號檢出來的器件,它具有較高的檢波效率和良好的頻率特性,就原理而言,從輸入信號中取出調制信號是檢波,以整流電流的大小(100mA)作為界線通常把輸出電流小于100mA的叫檢波。鍺材料點接觸型、工作頻率可達400MHz,正向壓降小,結電容小,檢波效率高,頻率特性好,為2AP型。類似點觸型那樣檢波用的二極管,除用于一般二極管檢波外,還能夠用于限幅、削波、調制、混頻、開關等電路。也有為調頻檢波專用的特性一致性好的兩只二極管組合件。
應用領域:用于半導體收音機、收錄機、電視機及通信等設備的小信號電路中,其工作頻率較高,處理信號幅度較弱。

光電二極管電路符號及作用
光信號轉換成電信號的光電傳感器件
光電二極管是一種能夠將光根據使用方式,轉換成電流或者電壓信號的光探測器。常見的傳統太陽能電池就是通過大面積的光電二極管來產生電能。光電二極管與常規的半導體二極管基本相似,只是光電二極管可以直接暴露在光源附近或通過透明小窗、光導纖維封裝,來允許光到達這種器件的光敏感區域來檢測光信號。許多用來設計光電二極管的二極管使用了一個PIN結,而不是一般的PN結,來增加器件對信號的響應速度。光電二極管常常被設計為工作在反向偏置狀態。

光電二極管的工作曲線:一個光電二極管的基礎結構通常是一個PN結或者PIN結。當一個具有充足能量的光子沖擊到二極管上,它將激發一個電子,從而產生自由電子(同時有一個帶正電的空穴)。這樣的機制也被稱作是內光電效應。如果光子的吸收發生在結的耗盡層,則該區域的內電場將會消除其間的屏障,使得空穴能夠向著陽極的方向運動,電子向著陰極的方向運動,于是光電流就產生了。實際的光電流是暗電流和光照產生電流的綜合,因此暗電流必須被最小化來提高器件對光的靈敏度。
紅外發射二極管電路符號及作用
紅外發光二極管是一種能發出紅外線的二極管,通常應用于遙控器等場合

烜芯微專業制造二極管,三極管,MOS管,橋堆20年,工廠直銷省20%,1500家電路電器生產企業選用,專業的工程師幫您穩定好每一批產品,如果您有遇到什么需要幫助解決的,可以點擊右邊的工程師,或者點擊銷售經理給您精準的報價以及產品介紹

